Team Picture
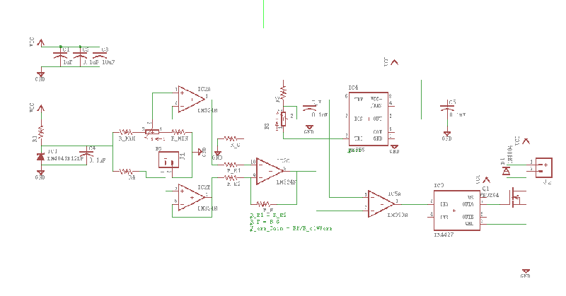
Temperature Control V1
Temperature Control Flow Chart
Microcontroller Stamp V1.0
Solenoids Driver PCB V1.0
Microcontroller Stamp Board Sch V5.0
Microcontroller Stamp Board V5.0
PCB First Order
Microcontroller Stamp Board V5.0
Microcontroller Stamp Board V6.0 Schematic
Microcontroller Stamp Board V6.0
Solenoid Driver Final Schematic
Solenoid Driver Final Board
Support Structure
Solenoids Support Structure Prototype
Solenoids Support Structure
Spark Challenge
Spark Challenge
Spark Challenge
Spark Challenge
Block Diagram Final
Final Poster