Progress Report for Alan Han
Week 1:
Date: -1/12/18-Total hours: -10-
Description of design efforts:
This week, I designed and fabricated the turret housing for the robots. This includes a slot for the photoresistor, a translucent medium to capture light for the photoresistor, a laser, and a LED for CV purposes. I also modified some sample code to test led and servo motor hardware on hand with the esp32 mcu.

Week 2:
Date: -1/19/18-Total hours: -5-
Description of design efforts:
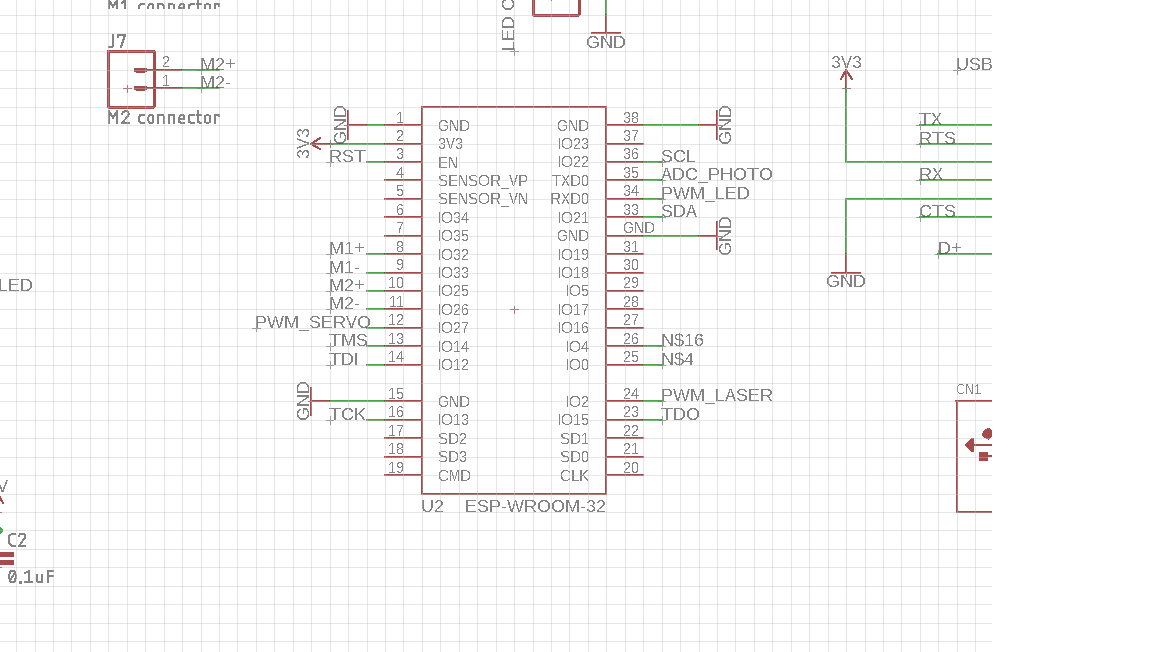
This week, I began implementing the schematic Carolyn drafted as we are both responsible for the PCB. I have collected a series of parts that we will likely use into a library and have begun creating footprints for parts that don't have existing SparkFun counterparts. I also provided input on Swati's chassis design.

Week 3:
Date: -1/26/18-Total hours: -7-
Description of design efforts:
This week, I continued working on the schematic and creation of footprints. I found the ESP32 library and began interfacing pins with peripheral hardware. I learned how to use the attributes feature to label major components effectively so moving parts is a more cohesive action. I also printed Swati's chassis parts, consisting of the body and the pcb drawer. Through printing, I learned that though the heated build plate is necessary for preventing warp, a heated enclosure may be necessary because the parts still warped a bit (though hopefully not enough to prevent the mechanism from working). I also discovered that tolerances can vary significantly between plastics, even if they are both PLA. Must proceed with more testing and less assuming.

Week 4:
Date: -2/02/18-Total hours: -6-
Description of design efforts:
This week, I nearly finished wiring up peripherals to the ESP; only one or two details remain. I began laser/receptor testing involving ADC and PWM peripherals, starting with printing an extra turret and setting up the test circuit. So far, I have learned that the laser is somewhat level sensitive at closer ranges (because of how focused it is), but "shotguns" out at further ranges. To alleviate the sensitivity at closer ranges, I will increase the thickness of the diffusion medium in the next iteration of the turret. In addition, 3d printed translucent PLA appears to diffract light better than an acrylic slab. Currently, our design utilizes a photoresistor and a Schmitt trigger. For higher frequency performance, we plan to use a phototransistor instead. Finally, if time allows, I will try to implement CSMA/CD (carrier-sense multiple access with collision detection) for more sophisticated game mechanics.



Week 5:
Date: -2/09/18-Total hours: -10-
Description of design efforts:
This week, I began setting up the software toolchain on my laptop (though I have one setup on my desktop from verifying that the ESP32 works). I did this to assist Charles, as he is the only one working on the embedded processing/cv segment of our project and Carolyn has been busy putting together the board. Unfortunately, I ran into a lot of issues with ports and was unable to get to a state where I could flash the mcu, though I did do some research into interrupts that we would need for our laser mechanism. I also math'd out the voltage levels that we should expect from our photo resistor, and the appropriate resistors required for that functionality. Finally, I worked on the Mechanical Overview, which required me to assemble all of the parts we had been working on into an assembly.

Week 6:
Date: -2/16/18-Total hours: -15-
Description of design efforts:
This week, I proofread and ordered the boards and parts. I brushed up on competetive prices/shipping times from different fab houses and I made a DigiKey account. During this process, I learned how to script AutoHotKey to quickly fill out DigiKey'squick add form (my account was new and unregistered which meant I couldn't upload a spreadsheet BoM). I also learned about the effect Chinese New Year has on Chinese manufacturers and online markets (Aliexpress). Because of these events, I had to recalculate parts of the budget to make sure we could get parts in reasonable time while still being able to accomplish our project. I also finished assembling my new Prusa i3 Mk3 (personal purchase because I wanted to anyways) that should net better print results for our project.

Week 7:
Date: -2/23/18-Total hours: -12-
Description of design efforts:
This week, I updated the mechanical model and redesigned some parts *PROPERLY* (I got mentored by a MechE) so that the model is actually manufacturable and not just for display. Along the way, I fixed some problems we had with the turret and constrained some other parts. I also created a new battery holder. I learned quite a few techniques for Solidworks, like making elements equal, mirroring, master sketches, convert entities, etc. It took me a while!

Week 9:
Date: -3/09/18-Total hours: -12-
Description of design efforts:
This week and last, I checked ordered parts with the footprints to make sure things matched up and helped Carolyn solder/reflow parts onto the board. From this, I learned a bit about the reflow process and the low-temp SnBi solder used. I've also begun printing out the actual chassis for test purposes.

Week 10:
Date: -3/27/18-Total hours: -15-
Description of design efforts:
This week, I made some finalizing changes to the packaging and began assembly of the first bot to fulfill PSSCs. This included cable management and a lot of soldering of wires.
Week 11:
Date: -3/30/18-Total hours: -20-
Description of design efforts:
This week, I assembled the first bot and then partially assembled the second one. We had to add weights to the motor section of the chassis; weight transfer is incredibly important for getting traction on wheels, as it turns out. Like the rest of the team, spent all night attempting to achieve PSSCs for our project; wasn't completely successful, though we now know what challenges we face ahead of us a little better.

Week 12:
Date: -4/06/18-Total hours: -15-
Description of design efforts:
This week, I designed a container for the weight added to the motor section last week so it isn't jankily taped on. I also finished designing turret mk4, which solved some alignment issues for lasers and improved reliability of the turret staying together during runtime. It also looks really cool. I also began work on a pair of omniwheels that should resolve some of the inconsistent dragging of the battery/pcb end of the bot. In attempting to design the omniwheels, I had to fiddle with flex filament for my prusa mk3. Apparently, flex is very finnicky if the filament path isn't constrained, and cooling is extremely important for TPU despite it having similar melting temperature as PLA, which doesn't really require a lot of cooling.

Week 13:
Date: -4/13/18-Total hours: -10-
Description of design efforts:
This week, I fixed the photoreceptor setup on our board (the pullup resistor was miscalculated). It works now! I also designed a simple camera xy/xz stabilizer rig to keep the camera consistent and more reliable battery case (this one was designed with bolts instead of cantilevers, so assembly is easier even if it takes a little longer. Also has a minimized profile so contacts should behave much better. Also fits with body mk3.5). I learned that bolts are invaluable when you can't quite get homemade fasteners *just* right. Next week, I plan to wrap up tweaks to the chassis so it packs together nice. Will prioritize omni next and maybe find some time to work on aesthetic attachments on the side.

Week 14:
Date: -4/20/18-Total hours: -15-
Description of design efforts:
This week, we finished PSSCs. In addition, we scaled up production to include 6 bots for spark challenge.
